How To Use However Long

I like that sweater.
How to use however long. However i ll have to use all of my savings. However we still have hope. Some common conjunctive adverbs include moreover nevertheless however otherwise therefore then finally likewise and consequently. If you use these words at the beginning of a sentence put a comma after them. At the beginning of a sentence.
We are determined to solve this problem however long it takes. Furthermore you know it s true. In whatever way however you want to do it is fine. When you use however as a conjunctive adverb remember that the semicolon comes before however and the comma comes after. You can borrow my bike as long as you are careful you can borrow my bike if you are careful.
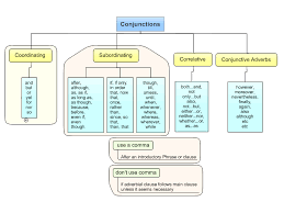
Transitional phrases are used to move from one sentence to the next in a logical and smooth way. Here are some other examples. Conjunctive adverbs are words that show a relationship between the two sentences such as cause and effect contrast or comparison. I m going to buy a car. The movie got good reviews.
Semicolons are used especially when the second clause is introduced by an adverb or a short phrase such as however indeed thus in that case as a result on the other hand for example or that is. To whatever degree or extent finish the job however long it takes. When you have a conjunctive adverb linking two independent clauses you should use a semicolon. Listen to all all sentences with pause example sentences. I m not excited about going.
Keep the use of sentences beginning with however to a minimum. Also i needed to buy milk. However it only comes in one color. However there was no need to repeat the data entry. However i ll go to support you.